Flow architecture
Macro architecture
A high-level look at how all zKYC services will operate.
zKYC identity verification

End-to-end lifecycle
- User starts verification in the secure zKYC environment.
- User is redirected to the zKYC webpage.
- zKYC performs document, face match, and liveness checks, then submits the data to the backend.
- The zKYC backend returns the response of the submission, which can be valid or invalid.
- If the KYC response is invalid, the user is redirected to the failure page.
- If the KYC response is valid, the zKPass proof is generated and given to the user.
- The proof is hashed and stored off-chain.
- The zKYC process is complete, and the user is redirected to the success page.
zKPass Proofs
Proofs are small digital confirmations that show a verification was successful. They don’t contain personal documents or sensitive information. Instead, they act like a receipt that anyone can check to confirm the result.
This means you can prove compliance and trustworthiness without exposing user data, keeping privacy fully protected.
zKYC AI agent transaction

End-to-end lifecycle
- AI agent selects a service from the registered services in zKYC.
- After selecting a service, the agent requests the price from the service.
- The service sends a pricing proposal to the AI agent.
- If the AI approves the proposed quote, a handshake between the agent and the service is created.
- The agent proceeds to payment on the blockchain.
- The service executes their payment response.
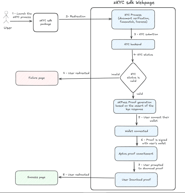
zKYC identity commitment

End-to-end lifecycle
- User starts verification in the secure zKYC environment.
- User is redirected to the zKYC webpage.
- User connects their wallet to the zKYC platform.
- zKYC performs document, face match, and liveness checks, then submits the data to the backend.
- The zKYC backend returns the response of the submission, which can be valid or invalid.
- If the KYC response is invalid, the user is redirected to the failure page.
- If the KYC response is valid, the zKPass proof is generated and given to the user.
- The proof is hashed and stored off-chain and on-chain on the Aptos blockchain.
- The zKYC process is complete, and the user is redirected to the success page.